• Baekjoon Online Judge :
오늘의 풀이는
단계별로 풀어보기 - for문 문제 7개. 11/11 진행~, while문 문제 3개. 3/3 진행~
오늘의 문제는
백준 1110번 더하기 사이클
0보다 크거나 같고, 99보다 작거나 같은 정수가 주어질 때 다음과 같은 연산을 할 수 있다.
먼저 주어진 수가 10보다 작다면 앞에 0을 붙여 두 자리 수로 만들고, 각 자리의 숫자를 더한다.
그다음, 주어진 수의 가장 오른쪽 자리 수와 앞에서 구한 합의 가장 오른쪽 자리 수를 이어붙이면 새로운 수를 만들 수 있다.
다음 예를 보자.
26부터 시작한다. 2+6 = 8이다. 새로운 수는 68이다. 6+8 = 14이다. 새로운 수는 84이다. 8+4 = 12이다.
새로운 수는 42이다. 4+2 = 6이다. 새로운 수는 26이다.
위의 예는 4번 만에 원래 수로 돌아올 수 있다. 따라서 26의 사이클의 길이는 4이다.
N이 주어졌을 때, N의 사이클의 길이를 구하는 프로그램을 작성하시오.
n = int(input())
N = n
cycle = 0
while True:
N = N % 10 * 10 + sum(map(int, str(N))) % 10
cycle+=1
if N == n:
print(cycle)
break
https://blog.naver.com/walk_along/222013500484
[코알못 Python] 5-4강. 파이썬 while 구문 연습 문제 2 - 백준 1110번
1. 파이썬 while문 연습 심화 - 백준 1110번 문제 먼저 문제를 살펴보겠습니다. 아하.. 이젠 좀 조건이 복...
blog.naver.com
오늘 익힌 구조와 개념들을 나열하자면
print(i, end=' ') print 함수 사용 시 값 출력 후 줄을 바꾸는데, 뒤에 색 표시된 end 조건을 주면 줄을 바꾸지 않는다.
반복문 사용 시 런타임 에러(EOFError; End Of File)를 방지하기 위해서는 try.except문을 쓰면 된다.
while True:
try:
a, b = map(int, input().split())
print(a+b)
except:
break
* 조건들을 먼저 철저히 분석하고 전략을 짜야한다!
• 생활코딩 데이터 과학_머신러닝1 :
오늘 익힌 구조와 개념들을 나열하자면
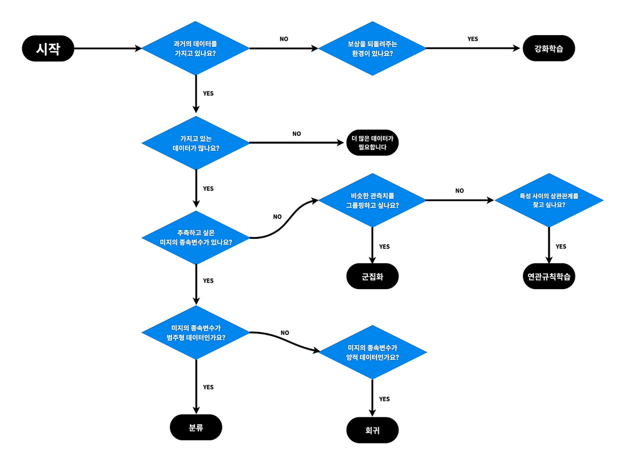
비지도 학습
연관규칙학습(Association rule learning)은 서로 연관된 특징을 찾아내는 것. 일명 장바구니 분석이라고 불림. 추천
관측치(행)를 그룹핑 해주는 것→군집화, 특성(열)을 그룹핑 해주는 것→연관규칙
비지도학습은 탐험적, 데이터들의 성격을 파악하는 것이 목적, 독립변수와 종속변수의 구분이 중요하지 않음, 데이터만 있으면 됨
지도학습은 역사적, 과거의 원인과 결과를 바탕으로 결과를 모르는 원인이 발생했을 때 그것은 어떤 결과를 초래할 것인가를 추측하는 것이 목적, 그래서 원인인 독립변수와 결과인 종속변수가 꼭 필요함
강화학습 Reinforcement Learning
경험을 통해서 실력을 키워가는 것. 그 행동의 결과가 유리한 것이었다면 상을 받고, 불리한 것이었다면 벌을 받음. 이 과정을 매우 많이 반복하면 더 많은 보상을 받을 수 있는 더 좋은 답을 찾아낼 수 있음

나에게 필요한 머신러닝을 찾아내는 방법

수업을 마치며
Google Blockly는 드래그 & 드롭으로 블록을 조합해서 애플리케이션을 만들 수 있도록 도와주는 도구
Google TensorFlow는 구글에서 만든 머신러닝 플랫폼
* 필요한 데이터에 따라 적절한 기법을 사용하자!
'개인 공부' 카테고리의 다른 글
| 4/18 월_배치 정규화, Optimizer, TensorFlow, 퀀트 투자, 파이프라인 (0) | 2022.04.18 |
|---|---|
| 1/4 화 성과 (0) | 2022.01.05 |
| 1/2 일 성과 (0) | 2022.01.03 |
| 1/1 토 성과 (0) | 2022.01.01 |
| 12/31 금 성과 (0) | 2022.01.01 |